<%=NSW.OConfig.GlobalConfig.SiteName %>
欢迎访问西宝生物科研产品官网 !

西宝生物

西宝生物中国生命科学领域优选的综合服务商

全国服务热线:400-021-8158

24小时短信服务: 13917439331

您是否在搜:岩藻糖 | 修饰性PEG | 维生素K2 | 玛卡提取物 | 食品安全 | 二噁英检测

当前位置:首页 » 资讯中心 » 行业新闻

单基因座表观遗传编辑调控记忆表达:Arc启动子的细胞特异性表观遗传编辑机制研究

来源:作者:人气:-发表时间:2025-10-30 09:52:00【
摘要:研究首次在记忆相关神经元集群中实现了对Arc基因启动子的细胞特异性、位点特异性表观遗传编辑。
记忆是如何形成的?这个问题困扰了神经科学家数十年。表观遗传机制长期被认为是分子记忆载体,但单个基因组位点的表观遗传特征是否能直接调控习得行为仍属未知。传统研究多通过药理学或遗传学手段靶向表观遗传酶类来间接影响记忆功能,缺乏对特定基因组位点的因果性干预证据。
近年来,研究发现记忆被编码在稀疏的脑细胞群体——印迹细胞(engram cells)中。这些细胞在学习过程中被激活,表现出增强的结构和突触可塑性,被认为是记忆痕迹的物理载体。学习后,印迹细胞会呈现表观遗传修饰,这为在细胞类型和基因座分辨率下探究其记忆功能提供了理想模型。
细胞类型与位点特异性的记忆表达表观遗传编辑
图1 细胞类型与位点特异性的记忆表达表观遗传编辑
在此背景下,洛桑联邦理工学院(EPFL)的Johannes Graff团队在《Nature Genetics》发表了创新性研究。他们聚焦于Arc基因——突触可塑性的关键调控因子,其启动子区域在小鼠齿状回(DG)中比其他即刻早期基因(IEGs)具有更高的染色质可及性。这种"预备"状态的染色质为探究位点特异性表观遗传调控的重要性提供了理想靶点。
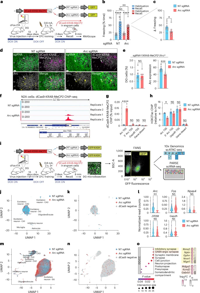
研究人员开发了一套时空可诱导的CRISPR表观遗传编辑系统,将其与c-Fos驱动的印迹细胞标记技术相结合。通过使用可被多西环素(DOX)调控的Tet响应元件(TRE)系统,他们能够在学习激活的印迹细胞中特异性表达表观遗传编辑器。
研究主要采用了以下几种关键技术方法:一是构建了时空可诱导的CRISPR-dCas9表观遗传编辑系统(包括抑制型dCas9-KRAB-MeCP2和激活型dCas9-VPR/dCas9-CBP),通过慢病毒载体递送至cFos-tTA或cFos-CreERT2/rtTALSL转基因小鼠的齿状回;二是运用情境恐惧条件反射(CFC)行为学范式评估记忆功能;三是通过RNAscope、免疫荧光、ChIP-seq/qPCR、scATAC-seq和scRNA-seq等多组学技术,在分子和细胞水平验证表观遗传编辑的效果及特异性;四是利用抗CRISPR蛋白AcrIIA4建立可逆编辑系统,验证记忆效应的可塑性。
从表观遗传层面抑制记忆形成
图2 从表观遗传层面抑制记忆形成
研究人员首先利用dCas9-KRAB-MeCP2系统表观遗传抑制Arc启动子。发现与注射非靶向(NT)sgRNA的动物相比,注射Arc sgRNA的动物表现出记忆形成受损。分子水平上,dCas9-KRAB-MeCP2结合Arc启动子降低了转录相关染色质标记H3K27ac的占据,导致Arc mRNA下调。scATAC-seq分析显示dCas9-KRAB-MeCP2表达导致Arc启动子关闭。
相反,使用dCas9-VPR系统表观遗传激活Arc启动子,在亚阈值CFC协议下显著改善了记忆回忆。表观遗传分析显示dCas9-VPR结合Arc启动子增加了H3K27ac、H3K14ac和Arc mRNA,这一效应可能通过直接与组蛋白乙酰转移酶CREB结合蛋白(CBP)相互作用介导。表达dCas9-CBP在DG印迹细胞中能完全重现dCas9-VPR的行为、表观遗传和转录效应。
为验证表观遗传编辑效应的可塑性,研究人员使用了抗CRISPR蛋白AcrIIA4,该蛋白通过遮蔽dCas9的PAM识别域来negate dCas9结合。通过设计双转基因标记系统,实现在同一印迹细胞中顺序诱导dCas9-VPR和AcrIIA4。发现AcrIIA4诱导可逆转dCas9-VPR介导的记忆增强,证明观察到的行为效应是Arc表观遗传调控的直接结果。
最后,研究证明Arc的表观遗传调控在记忆巩固后仍然有效。在CFC后4天(超过记忆形成后的初始不稳定期)诱导dCas9-VPR或dCas9-KRAB-MeCP2表达,仍能分别双向改变记忆表达,表明即使对于完全巩固的记忆,Arc的表观遗传编辑也能调控其表达。
研究结论表明,通过设计印迹细胞中时空可诱导的CRISPR表观遗传编辑系统,发现单个基因座的表观遗传特征足以调控记忆表达。这种效应不依赖于记忆阶段——在学习后的初始不稳定期和完全巩固的记忆阶段均存在,且在同一动物体内可逆,证明了其固有的可塑性。
这些发现提供了原理证明,表明位点特异性表观遗传动力学与记忆表达存在因果关联。从机制角度拓展了先前关于转录和染色质景观在记忆过程中如何展开的观察性研究,超越了通过药理学或遗传学靶向表观遗传机器的干预方法。
该研究的方法学意义在于展示了表观遗传编辑工具(包括抗CRISPR蛋白AcrIIA4)如何被引导至成年小鼠大脑中的特定细胞群体。这种模块化设置未来可用于从细胞类型特异性和基因座分辨的表观遗传调控角度更好地理解其他表型,不仅在记忆研究领域,还可应用于发育、炎症或免疫激活后建立的细胞记忆研究。
总之,这项研究为表观遗传机制作为记忆表达的因果调控因子提供了最精细的证据,揭示了染色质改变作为功能相关的记忆载体,在调节学习信息的行为表达中的重要作用。
参考资料
[1] Cell-type- and locus-specific epigenetic editing of memory expression

 

西宝生物官网二维码 西宝生物微信服务号:iseebio 西宝生物微博:seebiobiotech
官网:www.cxbio.com 微信服务号:iseebio 微博:seebiobiotech
西宝商城二维码 mall.seebio.cn 微信订阅号:seebiotech 泉养堂官网:www.canmedo.com
商城:mall.seebio.cn 微信订阅号:seebiotech 泉养堂:www.canmedo.com